Conception de la carte PCB
Dans la continuité du projet DrawBot A4, nous avons réalisé la conception d’une carte électronique (PCB) afin de regrouper les différents composants nécessaires au fonctionnement de la machine.
L’objectif de cette carte est de remplacer les montages réalisés lors du prototypage par une solution plus compacte, fiable et propre.
Objectif du PCB
La carte PCB permet de centraliser les différents éléments électroniques nécessaires au fonctionnement du DrawBot.
Elle permet notamment de :
- contrôler les moteurs pas-à-pas
- connecter les capteurs de fin de course
- gérer l’interface utilisateur
- simplifier le câblage de la machine
Cette carte permet donc d’améliorer la fiabilité et l’intégration du système.
Composants principaux
La carte intègre plusieurs composants essentiels :
- ESP32 : microcontrôleur principal de la machine
- Drivers A4988 : pilotage des moteurs pas-à-pas
- Écran OLED : affichage des informations
- Lecteur de carte SD : stockage des fichiers
- Connecteurs moteurs et capteurs
Ces composants permettent de contrôler l’ensemble de la machine.
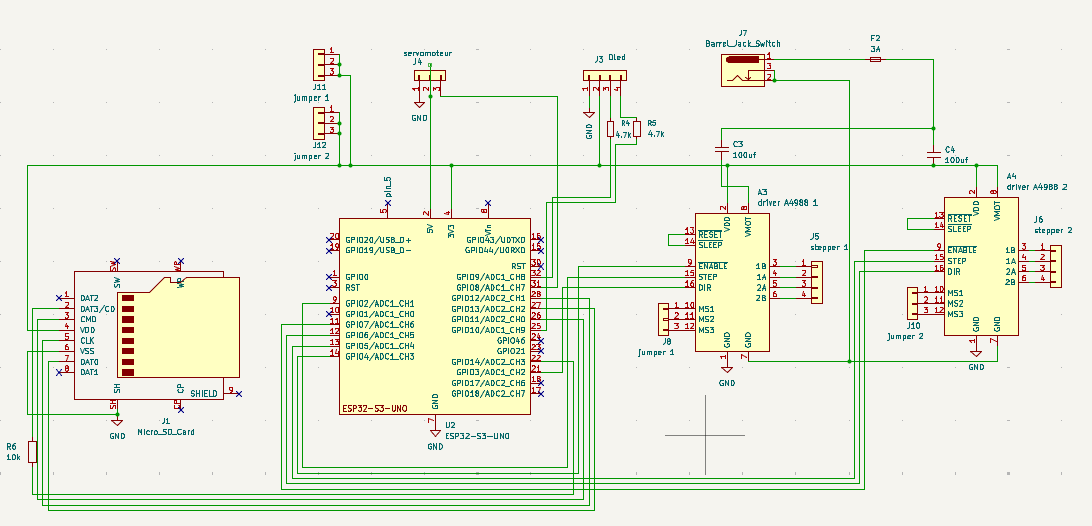
Schéma électronique
Le schéma électronique de la carte a été réalisé avec le logiciel KiCad.
Il permet de représenter l’ensemble des connexions entre les différents composants électroniques.

Conception du PCB
Après la réalisation du schéma, la carte est routée afin de créer les pistes électriques reliant les composants.
Lors de cette étape, plusieurs contraintes sont respectées :
- largeur des pistes pour l’alimentation
- plan de masse pour la stabilité électrique
- placement logique des composants
Ces bonnes pratiques permettent d’obtenir une carte électronique fiable.
Fichiers du projet
Le projet KiCad complet de la carte PCB est disponible ci-dessous.
Résultat
La conception de cette carte PCB permet de regrouper tous les éléments électroniques nécessaires au fonctionnement du DrawBot A4 sur un seul circuit.
Cela rend la machine plus compacte, plus propre et plus facile à maintenir.